首頁 -> 內地
中國公布46批次不合格食品 涉及多個網絡平台分享到:
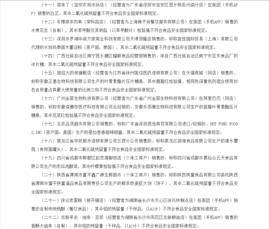
香港中通社2月10日電 中國國家市場監管總局日前公布,近期抽檢中46批次食品不合格,覆蓋抖音、拼多多、美團、淘寶等主流電商平台。
圖源:國家市場監管總局官網截圖 綜合10日消息,據市場監管總局9日通報,在2389批次抽檢樣品中,不合格項目集中於超量使用色素、防腐劑(如亮藍、日落黃、山梨酸)、二氧化硫及鋁殘留超標、微生物污染,以及嬰幼兒和孕婦特膳食品營養成分與標籤嚴重不符。多起案例涉虛假標註,如江蘇饅頭、河北玉米粉實為商家自行貼牌冒用廠名,安徽某營養液為經銷商私自加工。進口食品亦未倖免,美、韓、意、泰等國產品因過氧化值或二氧化硫超標被點名。 同日,最高檢公布6起“食藥安全益路行”公益訴訟典型案例。據披露,部分電商平台“便民找藥”板塊以“自動問答”偽裝問診,用戶僅憑核銷碼即可網購《禁止清單》中的秋水仙碱、華法林鈉片等高風險處方藥。檢察機關通過大數據模型鎖定違法線索,推動市場監管與衛健部門聯合執法,最終促成161家機構檢查、21起案件查處,促使平台開展40批次藥品抽檢。 有分析指,此次雙部門聯動釋放強烈信號,無論線上食品還是藥品,監管正從“事後處置”轉向“事前預防+平台責任壓實”,全力守護群眾“舌尖上的安全”。(完) 【編輯:彭玉婷】
|
視頻更 多
【通講壇】賴清德“5.20”講話收斂?台學者:“抗中牌”仍是其戰略主軸
張雪機車冠軍車型820RR來港 八旬車迷已下單:開了70年車從没見過這麼好的車
偵探解謎、情境互動 解鎖中國博物館新玩法!
特朗普訪華後 中美經貿走向如何?
【你不知道的香港】在香港的博物館 居然都那麼有趣!
23892222!24小時防止自殺熱線:其實有人願意聽你說
20年來不收診金只為救人!香港飛行醫生林家熾:只想把急症室搬到傷者身邊
來論更 多評論更 多
論壇更 多閱讀排行
|













