首頁 -> 內地
中國電影公司華誼兄弟法定代表人被“限高”分享到:
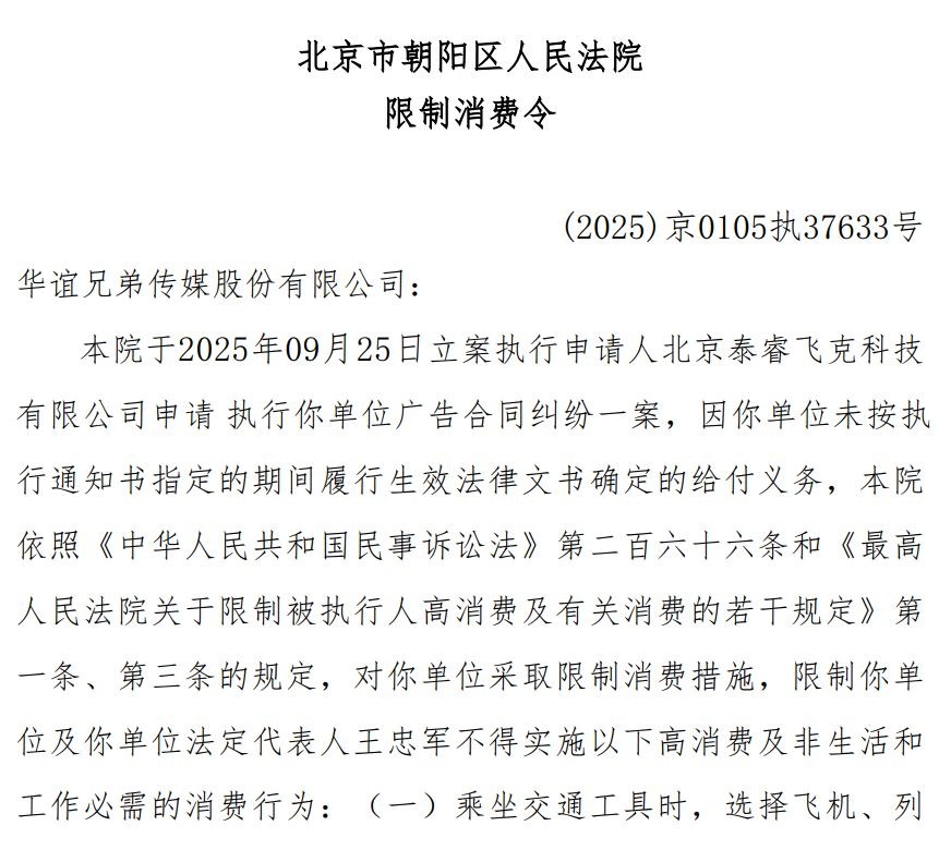
香港中通社12月29日電 天眼查顯示,近日,華誼兄弟電影有限公司、華誼兄弟傳媒股份有限公司及兩公司法定代表人王忠磊、王忠軍被限制高消費,涉及7473萬元人民幣執行案件,執行法院為北京市朝陽區人民法院。
網頁截圖 此前在本月10日,王忠軍因廣告合同糾紛一案被北京泰睿飛克科技有限公司申請限制高消費。 據公開資料,華誼兄弟傳媒股份有限公司成立於2004年11月,法定代表人為王忠軍,經營範圍含製作、複製、發行專題、專欄、綜藝、動畫片、廣播劇、電視劇,國產影片發行,攝製電影等。華誼兄弟電影有限公司成立於2015年12月,法定代表人為王忠磊,由華誼兄弟傳媒股份有限公司全資持股。 作為中國領先行業的民營電影公司,華誼兄弟曾創造了多個票房奇跡,也多次獲得國際、國內各大電影獎項,推出的電影作品包括《手機》《天下無賊》《寶貝計劃》《集結號》《非誠勿擾》等。 今年前三季度,華誼兄弟營業收入較上年同期相比下降46.08%,主要為報告期內影視娛樂業務收入減少所致。 公開信息顯示,華誼兄弟在連續12個月累計發生的訴訟、仲裁案件涉及金額合計約為1.11億元,佔公司最近一期經審計淨資產絕對值的30.71%。(完) 【編輯:淩玉輝】
|
視頻更 多
通觀兩會|信息量很大!政府工作報告中連續十年提到了它
【通說環球】霍爾木茲海峽,為何牽動全球命脈?
(全國兩會)如何解讀2026年政府工作報告的涉台內容?
北京行程滿滿 李家超回應中通社再提“主動對接”
通觀兩會|中國2023年以來首次下調經濟增速目標透露什麼訊息?
(全國兩會)對於國家的發展、香港的發展 代表委員有話說
(全國兩會)兩會開幕前北京降雪 人大代表:預示“十五五”開局好兆頭
來論更 多評論更 多
論壇更 多閱讀排行
|










