中國多家銀行集體宣布:減費讓利!分享到:
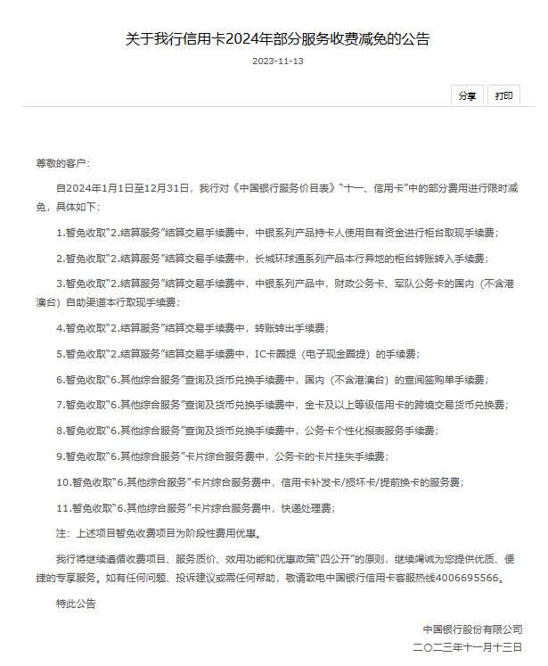
香港新聞網11月15日電 繼10月底工行、農行、中行、建行、交行、郵儲六大國有行集體發布減費讓利措施後,部分銀行細則來了! 多家銀行宣布上調信用卡還款容差,還款低於100元不等於逾期,信用卡每月少還100元內視同全額還款。 中國銀行最新宣布:限時減免 11月13日,中國銀行發布公告,再次對信用卡服務進行減費讓利,其中包括轉賬轉出手續費、信用卡換卡、補發卡手續費等多項費用的限時減免。 中國銀行表示,本次部分費用減免為階段性費用優惠,時間為2024年1月1日至12月31日。
中國銀行網站 值得注意的是,10月30日,中國銀行便公告稱綜合提升信用卡服務質效,將在11月底前提升容差服務限額至100元。 多家銀行宣布調整 除了中國銀行,工商銀行、建設銀行、農業銀行、平安銀行等多家銀行宣布上調信用卡還款容差。 交通銀行、郵儲銀行信用卡優惠措施和實施時間另行告知。 工商銀行
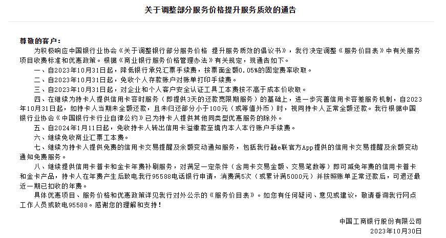
工商銀行網站 工行公告指出,自2023年10月31日起,如持卡人當期未全額還款,且未歸還部分小於100元(或等值外幣)時,視同持卡人正常全額還款。 自2024年1月11日起,免收持卡人轉出信用卡溢繳款至境內本人本行賬戶手續費。 建設銀行
農業銀行
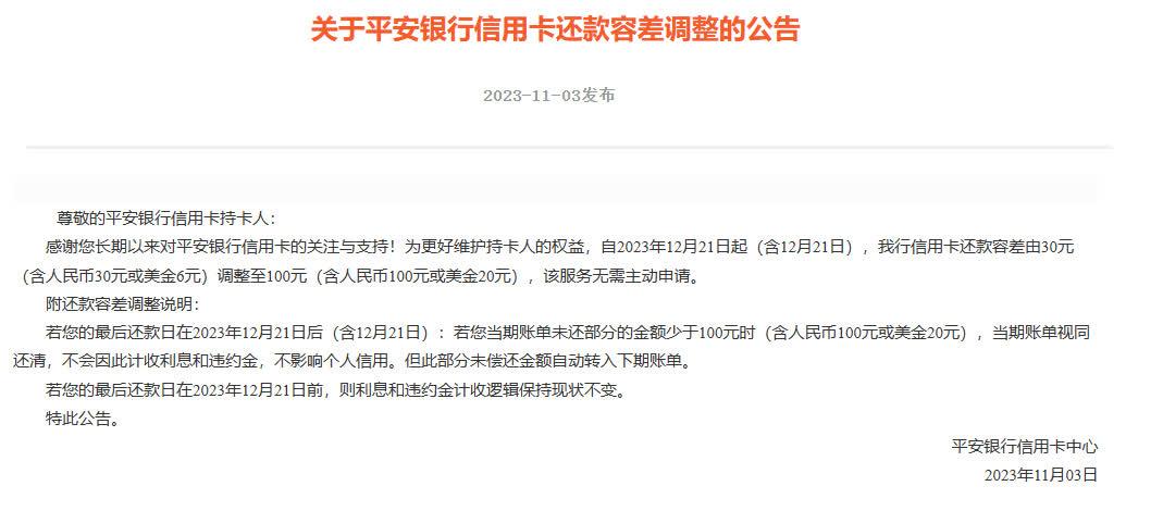
農行公告指出,自2023年10月31日起,繼續為持卡人提供免費的信用卡交易提醒及餘額變動通知服務;免收持卡人轉出信用卡溢繳款至境內本人本行賬戶手續費;繼續提供信用卡普卡和金卡年費補刷機制;繼續提供信用卡容時、容差服務機制。 平安銀行 部分股份行也進行了跟進,如11月3日,平安銀行發布關於信用卡還款容差調整的公告,稱自今年12月21日起,該行信用卡還款容差由30元(含人民幣30元或美金6元)調整至100元(含人民幣100元或美金20元),且該服務無需主動申請。
中信銀行 中信銀行公告顯示,目前承兌匯票工本費為0.48元/份,年底前將取消此工本費;年底前將遵循倡議,提升信用卡容差服務限額至100元。 還款低於100元不等於逾期 10月12日,中國銀行業協會發布《倡議書》:
中國銀行業協會 主要有五點內容:取消商業匯票工本費、降低銀行承兌匯票手續費、減免個人存款賬戶對賬單打印費、對安全認證工具工本費實施成本定價方式和綜合提升信用卡服務質效。 《倡議書》以進一步引導銀行業支持實體經濟發展,提升人民群眾金融消費體驗。其中便鼓勵各信用卡發卡行,適時調整服務價格,為消費者提供更加靈活的金融服務供給。 就在《倡議書》公開的第二天,包括工商銀行、農業銀行、中國銀行、建設銀行、郵儲銀行等在內的多家國有大行陸續發布有關公告,積極響應減費讓利的行業倡議。 關於“建立信用卡容時、容差服務機制“,《倡議書》提及,鼓勵各信用卡發卡行為持卡人提供容時服務,如提供3天的還款寬限期服務。同時,為持卡人提供容差服務,如持卡人當期未全額還款,且未歸還部分小於限定金額,限定金額一般不低於100元(或等值外幣)時,應當視同持卡人正常全額還款等。 【編輯:丘志彬】
|
視頻更 多
終可“回家”!香港宏福苑居民分批上樓執拾 有人拿回畫作
50分26秒,超越人類紀錄!第二屆人形機器人半馬的冠軍秘訣是什麼?
潮汕非遺走進香港 10歲英歌舞隊員:想把中國文化帶向世界
2026香港金像獎:梁家輝五封影帝 廖子妤首奪影后
南非隊首奪香港國際七人欖球賽2026冠軍 港隊成功衛冕銀劍賽
【通說環球】機器人跑馬拉松,到底拼的是什麼?
洪金寶梁家輝舒淇章子怡盛裝亮相 第44屆香港電影金像獎紅毯時刻
來論更 多評論更 多
論壇更 多閱讀排行
|
















