通說:香港煙事以往在香港的大街小巷、林立高樓間,總能出現這樣的畫面:一群人圍著垃圾桶,手上夾著煙。有的趁著這一支煙的時間刷刷手機放鬆放鬆,有的三五成群在煙霧彌漫間談笑風生。 港片《志明與春嬌》,講述的就是這樣一個在香港室內全面禁煙背景下,男女主街頭吸煙相識相戀的故事,其經典後巷吸煙的場景過去多年吸引了無數遊客模仿打卡。
(《志明與春嬌》電影截圖) 但這樣的景象現在越來越少了,特別是在今年的1月1日之後,因為2026年香港加速城市“無煙化”進程,新一階段控煙措施1月1日起正式實施。 三大措施控煙 這次的控煙措施在以往的基礎上新增了三項規定:擴大法定禁煙區、排隊時禁止吸煙、及吸煙罪行罰款升至3000港元。 禁煙區從以往的電梯、公共交通工具等封閉空間,電影院、體育場、商場、食肆等室內公共場所,擴大到涵蓋幼兒中心、院舍、學校、醫院、指明診所及健康中心專用出入口外3米範圍內的公眾地方,進一步保護兒童、長者、院友和病人等群體免受二手煙的危害。
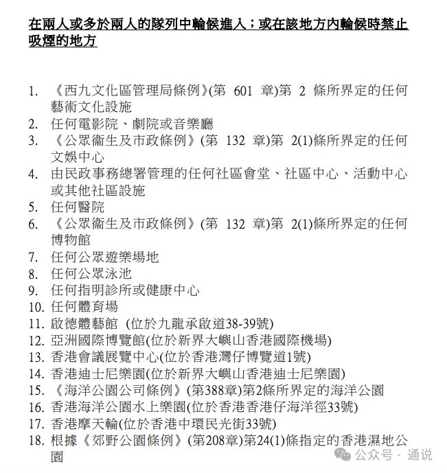
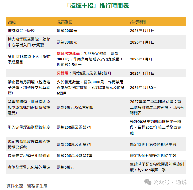
政府列明禁煙的指定場所(圖源:政府新聞處) 此外,排隊時也禁止吸煙,包括在排隊等候巴士、小巴、的士和電車等公共交通工具時、在等候這些交通工具的地點劃定範圍內、以及在排隊等候進入指定處所或在指定處所內時,只要隊伍中超過2人就違反了條例。 罰款也相應提升,2026年1月1日起,任何人在法定禁止吸煙區或公共交通工具內吸煙,執法人員都有權向他們發出定額罰款通知書,罰款金額將由1500元增加至3000元。 十招全數推出 事實上,這三項新規只是第一步。2025年4月25日,香港醫衞局便已“預告”將分階段推出“控煙十招”。除了以上三項新規外,還將走私私煙罰則,由現時買賣、管有,最高罰100萬元、入獄兩年,提升至罰200萬、監禁7年。
具體實施方面,由於部分禁煙範圍位於狹窄的街道及公眾地方,政府并未有要求指定場所於3米禁煙區範圍畫線。
香港特區政府衞生署控煙酒辦主任林民聰早前表示,在政策實施初期,如果巡查時發現有煙民不知情下經過或在禁煙區的“踩界位”吸煙,將考慮發出口頭勸喻或警告,若煙民站在禁煙範圍內吸煙,便“無情講”直接罰款。 林民聰又透露,香港特區政府將採用“風險為本”方式,優先巡查違例黑點,例如車站、遊客區、等違例較多的區域,他說:“我們希望透過這些執法巡查增加市民對於新法例的認知 。因為法例已經生效,都需要有效執法,希望有一個阻嚇力。” 控煙初見成效 香港控煙,從很早之前便開始了。隨著醫學不斷證實吸煙為公共健康帶來嚴重風險,1982年起,香港就訂立《吸煙(公眾衛生)條例》,從禁止播放煙草宣傳廣告、到公共場所禁煙區不斷擴大、再到多次提高煙草稅,2000年香港控煙環境已相當成熟。
(香港中通社圖片) 2007年香港禁煙迎來重大改革,政府擴大禁煙範圍至酒吧、餐廳等室內場所。隨著新型煙草產品升級,2022年通過全面禁止電子煙及加熱煙草產品法例;至今,政府已將煙草稅提升至零售價約70%,未來將繼續加至75%。 在這樣嚴厲的措施下,過去百多年間,香港從一個對煙草開放自由的港口城市,逐漸演變為全球控煙法規最嚴格地區之一。現在,香港幾乎逾九成市民不吸煙。系列措施下,政府2023年統計吸煙率為9.1%,目標2025年降至7.8%;而每0.1%的吸煙率下降即代表約5800名煙民成為非吸煙人士。 2025年1至10月,違例吸煙檢控數字為8955宗,創疫情開放後新低;所有煙民中,40至59歲年齡段比例最多,30歲以下年輕人比例最少。 (香港中通社專訪禁煙專家麥龍詩迪) 市民張先生對記者表示,在香港買煙實在太貴一包要110港元,自己會在回內地時,在過關口岸花30港幣買包煙。因法例規定入境不能帶超19根,他也因此減少了吸煙頻率,希望政府能一直讓他“被迫”戒煙。 記者發現,街道上雖然吸傳統煙的年輕人很少,但有人會偷偷吸食電子煙,這種很難被抓住。因此,政府4月30日起將實施禁止在公眾地方管有另類煙用物質法例規定。 但并非所有人都適應這種轉變,從事搬家工作的陳先生認為,不能將吸煙者過度妖魔化。對於部分煙民來說,吸煙不只是一種習慣,更是一種壓力的釋放方式。不少人也因這一支煙的時間,拉近了與朋友、同事間的距離。 不過,升級的措施是對全民的責任。願下一次談笑風生,可以在煙霧漸散時。 【編輯:梅婉潼】
|














