“軍事極密”檔案首揭日軍在港“慰安”設施體系香港新聞網11月25日電 近日,有日本讀者提供的据港日軍“軍事極密”文件經媒體曝光,透露侵華日軍在香港設立的性奴役場所——“慰安設施”的具體運作細節。
●“軍事極秘”文件, 即《香港佔領地總督與第2遣支艦隊司令長官關於香港警備及軍事管理實施的協定備忘錄》。 香港文匯報新聞調查部 翻拍
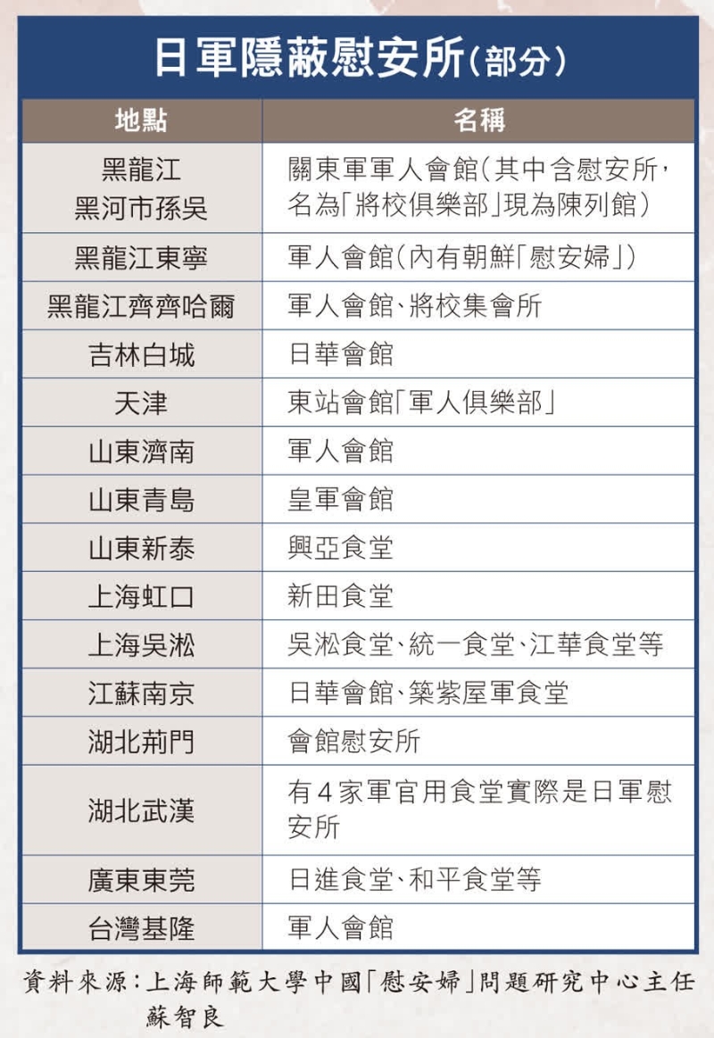
●正文第三頁出現“慰安設施”分類。這是二戰期間日軍於香港設置慰安設施軍方文件的首次發現。 香港文匯報新聞調查部 翻拍 會館俱樂部食堂列“慰安”體系 上述“軍事極秘”文件,名為《香港佔領地總督與第2遣支艦隊司令長官關於香港警備及軍事管理實施的協定備忘錄》,成文時間為“昭和十七年(即1942年 編者註)五月四日”。內容主要涉及日軍對香港民用設施的佔用和管理瓜分。從行文習慣上來看,文件符合日本“明治”至“昭和”時期的公文風格。香港文匯報新聞調查部據文件名,於日本國立公文書館亞洲歷史資料中心查詢確認,其為現藏於日本防衛省防衛研究所的“昭和17年 『陸亞密大日記 第19号2/3 』”文件的一部分。 前述文件正文第三頁“移交”項目中,赫然出現“慰安設施”分類。其文稱:“海軍會館(舊英京飯店)海軍將校俱樂部(六國飯店)海軍慰安所(四棟)海軍指定食堂(五棟)將在適當時機移交管理。”這是二戰期間日軍於香港設置慰安設施軍方文件的首次發現。同時也意味着日軍在佔領香港後於短短5個月時間內,便建立了龐大的、等級森嚴的慰安設施體系。 日軍食堂俱樂部涉性奴役非個案 值得注意的是,在日軍文件中“慰安設施”場所,除被明確為海軍慰安所的處所外,還涵蓋會館、俱樂部、食堂等。似乎“慰安設施”於日軍而言,更多僅是正常消閒之用。但事實真的如此嗎? 上海師範大學中國“慰安婦”問題研究中心主任蘇智良接受香港文匯報新聞調查部採訪時表示,侵華日軍慰安所名目繁多,有會館、食堂、酒吧、俱樂部、集會所等。在黑龍江、吉林、天津、山東、湖北、台灣、上海、南京、東莞、武漢等地均有案例證實其存在性奴役女性的情況。“所以許多慰安所名稱是遮人耳目,帶有欺騙性質的。”蘇智良說。
“慰安”定義日領館避答 此外,香港文匯報新聞調查部在多份被公開的侵華日軍文件中發現“酌婦”、“藝妓”、“娼妓”等分類表述。蘇智良認為,這些稱謂都帶有“慰安婦”性質,只是依託場景不同。“她們可能收到的並非金錢,而是日本軍票。這些票據在日治下可以流通,一旦戰爭結束就是廢紙一張,有台灣慰安婦便有這樣的經歷。戰爭當中,日本各地領事會對妓院和慰安所進行統計,但不是很清晰甚至很曖昧。”蘇智良說,可能有些“慰安所”具有商業性質,但同樣要接受日本軍方管控,“比如說,慰安婦要體檢,日軍甚至會派憲兵去檢查。慰安婦歷史現象非常複雜。” 那麼香港的慰安設施是否也存在同樣狀況?香港浸會大學歷史系主任鄺智文認為,現時未有進一步資料進行證實,故如食堂等,其實際功用暫不能確定。 香港文匯報新聞調查部特向日本駐香港總領館發送採訪郵件,要求其提供二戰時期日軍規範性文件對“慰安設施”進行解釋。至8月底,日領館回函但迴避了相關問題。 更多文件證慰安所與日軍是從屬關係 多份日軍和盟軍歷史檔案顯示,日軍管控和運營慰安所,且按職級劃分時段或“消費”級別;禁止任何人在慰安所內使用現金,需提前換取“慰安券”。此外,日軍在亞洲多國存在強制賣淫,顯示香港的慰安設施並非孤例,而是侵華日軍在亞洲推行的系統性制度的一環。 日軍司令部直管 現藏日本防衛研究所,編號為“C01000411800”的“昭和17年 『陸亞密大日記 第24号1/3 』”文件中於1942年4月,由香港佔地總督部上報給日本陸軍省的“戰鬥月報”有關“衞生”的條目下,將“慰安所從業者”與“慰安所衞生設施”的防疫要求,放置於“軍隊衞生”分條目下。這顯示香港慰安所一直位於日軍的管控之下。 亞洲歷史檔案中心編號“C14061140900”的名為“第12基地軍團總部海軍慰安所使用規定”(成文於1945年1月)文件也證實,印度安達曼和尼科巴群島的日本海軍慰安所,位於海軍司令部管轄之下,運營房屋基本傢具由軍方提供,慰安所從業者有義務妥善保管,並負責衞生清潔工作及配合軍方定期進行體檢。 慰安所等級森嚴 文件還將上述慰安所分為“鶴”“龜”“松”“竹”“梅”五個等級。“鶴之家”“龜之家”等級為準士官以上及同待遇者使用,後者包括海軍文官、軍屬,以及司令部允許的駐地商社人員和其他被司令部許可者,費用為7元(24點以前)和15元(24點以後);“松之家”為海軍下士官兵及被許可者使用,時間限定30分鐘,下士官3元、兵2元。而準士官若要使用,需待晚9時至晚11時段,但同一時長支付費用為5元;“竹之家”為後勤部隊人員專用,費用為一小時以內5元;“梅之家”為後勤部隊以外軍屬和商社關係人員用,費用為一小時內5元。但文件同時強調,不允許於慰安所內支付現金,故而日軍支付費用為提前換取的“慰安券”。 日本防衛研修所圖書館成文於1942年7月的“馬斯巴特島(位於菲律賓 編者註)警備隊日誌”顯示,“軍人俱樂部”是為日軍“慰安”需求所建,日軍各部赴“軍人俱樂部”的周期有明確時間限制,下士官兵和將校也存在不同的“入場時段”及1.5比索和2.5比索的“消費”分檔。 亞洲歷史檔案中心多份盟軍控方文件顯示,日軍在亞洲多國存在強制賣淫的情況。此外名為“軍慰安所並娛樂狀況調查回函”的文件顯示,慰安所內的慰安婦會被不定期派出前線“慰安”。(完) 【編輯:王少喆】
|












